你好,欢迎访问上海初曜自动化仪表有限公司
咨询热线:13585900208
你的当前位置:首页 >> 流量仪表

电磁流量计

电磁流量计

电磁流量计

产品分类: 流量仪表
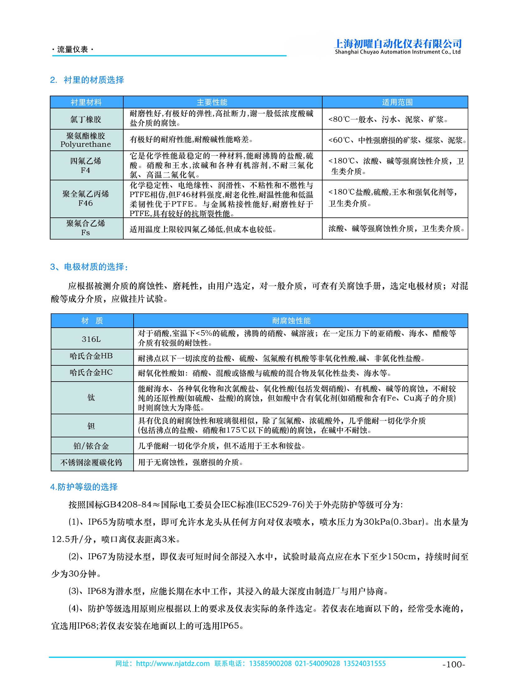
产品概述:一、工作原理基于法拉第电磁感应定律,导电液体流经磁场时产生感应电动势(E = k \cdot B \cdot D \cdot vE=k⋅B⋅D⋅v),通过测量电动势计算流速和流量。传感器由测量管、电极、励磁线圈和衬里组成,转换器处理信号并输出结果。二、核心结构与特点结构组成传感器:包括测量管(非导磁材料)、电极(316L不锈钢、哈氏合金等
手机:13585900208